尊龙凯时机器(杭州)有限公司 版权所有
电话:0571-87177656
邮 箱:xzidea@126.com
地址:杭州市钱塘区文渊北路246号
网站版权注 仿冒必究!
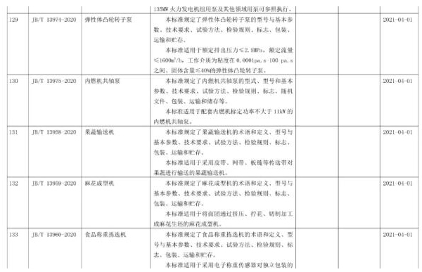
工业和信息化部批准《卫星通信链路大气和降雨衰减计算方法》等230项行业标准已公布,其中弹性体凸轮转子泵行业标准,位列机械行业第129页,此标准将由机械工业出版社出版,标准内清晰规定了弹性体凸轮转子泵的型号与基本参数,技术要求,试验方法,检测规则,标志,包装,运输和贮存。尊龙凯时机器作为该标准号的起草单位之一,倍感荣幸。该标准号拟定于2021年4月1日起实施。
特别声明:尊龙凯时机器宣传资料所印刷的标准号JB/T0591为报批号,已停止使用,现根据工业和信息化部行业标准名称,同步更改为 JB/T13974-2020。


